|
|
| Автор |
Сообщение |
Вова К. Эксперт

Зарегистрирован: 09.11.2007 Сообщения: 1530 Откуда: Московская область г.Клин
Статус: Вне форума
|
19.02.2010 12:30 Что порвать на BMW E65 7 кузов |
[цитировать] |
|
Ребята, у кого есть информация, помогите, что блокирнуть сигналкой, а то сканера по BMW нету, машина Е65, бензин, выпуска после 2005г. Буду ставить С-6 через Мультикан 100.
_________________ век живи, век учись... |
|
| Вернуться к началу |
[профиль] [л.с.] |
 |
kola Эксперт
Зарегистрирован: 20.08.2007 Сообщения: 373 Откуда: г.Сосновый Бор
Статус: Вне форума
|
19.02.2010 21:54 |
[цитировать] |
|
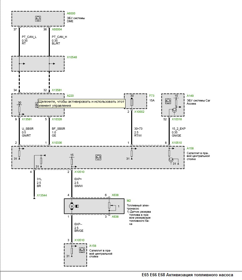
| Бензонасос в правом пороге или за бардачком черно\фиолетовый.
|
|
| Вернуться к началу |
[профиль] [л.с.] |
 |
sc2000 Эксперт

Зарегистрирован: 31.10.2008 Сообщения: 615 Откуда: Новый Уренгой
Статус: Вне форума
|
20.02.2010 16:31 |
[цитировать] |
|
Схема Бензонасоса
| Описание: |
|
 Скачать |
| Имя файла: |
.jpg |
| Размер файла: |
83.11 KB |
| Скачано: |
1133 раз(а) |
|
|
| Вернуться к началу |
[профиль] [л.с.] |
 |
Вова К. Эксперт

Зарегистрирован: 09.11.2007 Сообщения: 1530 Откуда: Московская область г.Клин
Статус: Вне форума
|
21.02.2010 00:33 |
[цитировать] |
|
kola, sc2000 спасибо! Уже поздно посмотрел тему. Сымитировал двумя релюшками ненажатую педаль тормоза.
_________________ век живи, век учись... |
|
| Вернуться к началу |
[профиль] [л.с.] |
 |
|